海角视频
海角视频
海角视频概况
海角视频简介
学科介绍
专业介绍
现任领导
机构设置
力学大事记
年度十事纪要
师资队伍
工程力学系
理论与应用力学系
新能源科学与工程系
实验中心
本科教学
培养方案
质量工程
教学研究
管理文件
研究生教育
导师风采
培养管理
学位管理
文件下载
科学研究
科研平台
科研成果
学术会议
国际合作
科研管理
文件下载
实验平台
力学国家级实验教学中心
矿山环境与灾害力学实验室
党建团学
党建动态
学生工作
团委工作
荣耀殿堂
招生就业
招生工作
就业工作
就业信息
联系我们
校友工作
校友风采
校友活动
人才招聘
海角视频
海角视频公告
海角视频
> 正文
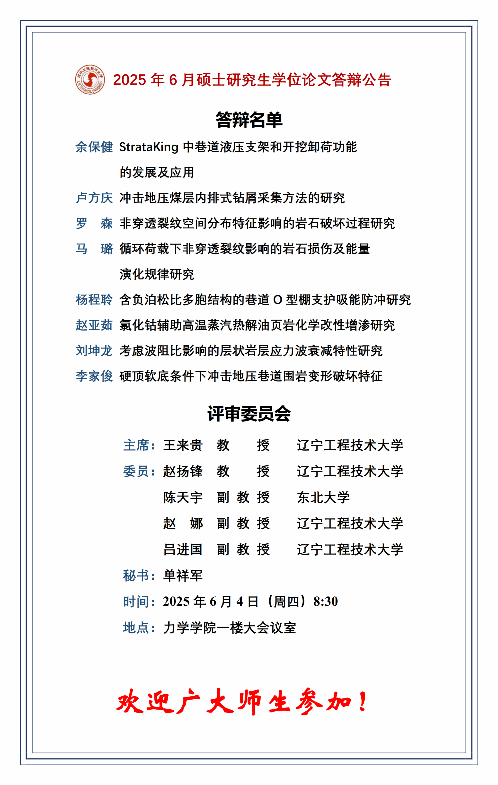
2025年春夏学期硕士学位论文答辩公告(固体力学组)
发布者: 时间:2025-05-30 12:34:35 浏览:
上一条:2025年春夏学期博士学位论文答辩公告(一)
下一条:2025年春夏学期硕士学位论文答辩公告(灾害力学二组)